Line charts
Seaborn basics
1 min read
This section is 1 min read, full guide is 42 min read
Published Oct 7 2025
24
Show sections list
0
Log in to enable the "Like" button
0
Guide comments
0
Log in to enable the "Save" button
Respond to this guide
Guide Sections
Guide Comments
ChartsGraphsMatplotlibNumPyPandasPythonSeabornVisualisation
seaborn.lineplot() draws a line plot — showing the relationship between two continuous variables, often used to display trends over time or aggregated relationships.
Syntax:
sns.lineplot(
data=None,
x=None,
y=None,
hue=None,
style=None,
size=None,
palette=None,
markers=False,
dashes=True,
ci='auto',
estimator='mean',
**kwargs
)
Copy to Clipboard
Parameters:
data= DataFrame containing datax,y= Columns to plothue= Colours (categorical/numerical grouping)style= Line style or marker shape for groupssize= Line thickness based on a variablepalette= Colour palette for huemarkers= Add point markers (True or column name)dashes= Control line dash patternsci= Confidence interval ('sd', 'auto', None)estimator= Function to aggregate data (default = mean)
Basic example
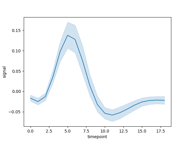
import seaborn as sns
import matplotlib.pyplot as plt
data = sns.load_dataset("fmri")
sns.lineplot(data=data, x="timepoint", y="signal")
plt.show()
Copy to Clipboard
Plots the average signal value at each timepoint.

Adding hue (colour)
import seaborn as sns
import matplotlib.pyplot as plt
data = sns.load_dataset("fmri")
sns.lineplot(data=data, x="timepoint", y="signal", hue="event")
plt.show()
Copy to Clipboard
Lines coloured by event category.

Multiple dimensions (hue, style, size)
import seaborn as sns
import matplotlib.pyplot as plt
data = sns.load_dataset("fmri")
sns.lineplot(
data=data,
x="timepoint",
y="signal",
hue="event",
style="region",
size="region"
)
plt.show()
Copy to Clipboard
hue→ colourstyle→ different line types (solid, dashed)size→ line thickness

Show data points with markers
import seaborn as sns
import matplotlib.pyplot as plt
data = sns.load_dataset("fmri")
sns.lineplot(
data=data,
x="timepoint",
y="signal",
hue="event",
style="event",
markers=True,
dashes=False
)
plt.show()
Copy to Clipboard
Adds markers for data points, disables dashed lines.

Control confidence intervals
import seaborn as sns
import matplotlib.pyplot as plt
data = sns.load_dataset("fmri")
sns.lineplot(data=data, x="timepoint", y="signal", hue="event", ci=None)
plt.show()
Copy to Clipboard
ci=Noneremoves shaded confidence intervals.ci='sd'shows standard deviation bands.

Use a custom estimator
import seaborn as sns
import matplotlib.pyplot as plt
import numpy as np
data = sns.load_dataset("fmri")
sns.lineplot(data=data, x="timepoint", y="signal", hue="event", estimator=np.median)
plt.show()
Copy to Clipboard
Uses median instead of mean for aggregation.

Customise appearance
import seaborn as sns
import matplotlib.pyplot as plt
data = sns.load_dataset("fmri")
sns.lineplot(
data=data,
x="timepoint",
y="signal",
hue="event",
palette="coolwarm",
linewidth=2.5,
markers=True,
dashes=False
)
plt.show()
Copy to Clipboard















