Regression line plot

Seaborn basics

2 min read

Published Oct 7 2025


24
0
0
0

ChartsGraphsMatplotlibNumPyPandasPythonSeabornVisualisation

seaborn.regplot() plots data points (scatter) along with a regression line (best-fit line).
It is an axes-level function (draws on a single subplot).

It’s mainly used to visualise the relationship between two numeric variables, showing both the trend (linear regression) and the data spread.


Syntax:

sns.regplot(
    data=None,
    *,
    x=None,
    y=None,
    x_estimator=None,
    x_bins=None,
    x_ci='ci',
    scatter=True,
    fit_reg=True,
    order=1,
    robust=False,
    logx=False,
    ci=95,
    n_boot=1000,
    seed=None,
    line_kws=None,
    scatter_kws=None,
    color=None,
    marker='o',
    ax=None,
    **kwargs
)

Parameters:

  • data = DataFrame containing the data
  • x, y = Numeric variables for regression
  • scatter = If True, shows scatter points
  • fit_reg = If True, draws regression line
  • order = Degree of polynomial (1 = linear)
  • robust = Use robust regression (less sensitive to outliers)
  • logx = If True, log-transform the x-axis
  • ci = Confidence interval around regression line (in %)
  • line_kws = Dictionary of keyword args for the line (e.g., colour, linestyle)
  • scatter_kws = Dictionary of keyword args for scatter points
  • color = Base colour for both scatter and line
  • ax = Axis to plot on (for subplot use)




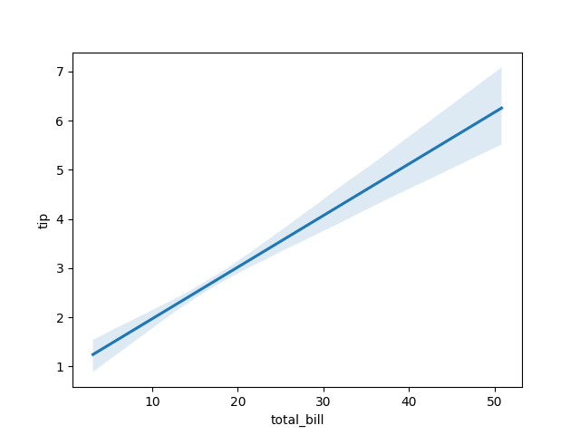
Basic example

import seaborn as sns
import matplotlib.pyplot as plt

tips = sns.load_dataset("tips")

sns.regplot(data=tips, x="total_bill", y="tip")
plt.show()

Plots a scatterplot with a best-fit linear regression line. The shaded area shows the 95% confidence interval.


seaborn reg plot basic example





Turn off scatter or line


Line Only:

import seaborn as sns
import matplotlib.pyplot as plt

tips = sns.load_dataset("tips")

sns.regplot(data=tips, x="total_bill", y="tip", scatter=False)
plt.show()

Shows only the regression line.


seaborn reg plot line only example


Scatter Only:

import seaborn as sns
import matplotlib.pyplot as plt

tips = sns.load_dataset("tips")

sns.regplot(data=tips, x="total_bill", y="tip", fit_reg=False)
plt.show()

Shows only the scatter points (same as sns.scatterplot()).


seaborn reg plot scatter only example





Change line appearance

import seaborn as sns
import matplotlib.pyplot as plt

tips = sns.load_dataset("tips")

sns.regplot(
    data=tips,
    x="total_bill",
    y="tip",
    line_kws={"color": "red", "linestyle": "--", "linewidth": 2}
)
plt.show()

Customises line colour, style, and width.


seaborn reg plot custom line example





Add scatter customisation

import seaborn as sns
import matplotlib.pyplot as plt

tips = sns.load_dataset("tips")

sns.regplot(
    data=tips,
    x="total_bill",
    y="tip",
    scatter_kws={"s": 80, "alpha": 0.6, "color": "green"}
)
plt.show()

Adjusts point size (s), transparency (alpha), and colour.


seaborn reg plot scatter customise example





Polynomial regression (nonlinear)

import seaborn as sns
import matplotlib.pyplot as plt

tips = sns.load_dataset("tips")

sns.regplot(data=tips, x="total_bill", y="tip", order=2, color="purple")
plt.show()

Fits a 2nd-degree polynomial (curve instead of straight line). You can use higher orders (e.g., order=3) for more curvature.


seaborn reg plot polynomial example





Robust regression

import seaborn as sns
import matplotlib.pyplot as plt

tips = sns.load_dataset("tips")

sns.regplot(data=tips, x="total_bill", y="tip", robust=True)
plt.show()

Uses a robust estimator to reduce the effect of outliers on the regression line.


seaborn reg plot robust example





Logarithmic x-axis

import seaborn as sns
import matplotlib.pyplot as plt

tips = sns.load_dataset("tips")

sns.regplot(data=tips, x="total_bill", y="tip", logx=True)
plt.show()

Applies a log transformation to the x-axis — useful for skewed data.


seaborn reg plot log example





Change confidence interval

import seaborn as sns
import matplotlib.pyplot as plt

tips = sns.load_dataset("tips")

sns.regplot(data=tips, x="total_bill", y="tip", ci=68)
plt.show()

Shows a 68% confidence interval instead of the default 95%. Set ci=None to remove the shaded band completely.


seaborn reg plot ci example





Binned regression (x_bins)

import seaborn as sns
import matplotlib.pyplot as plt

tips = sns.load_dataset("tips")

sns.regplot(data=tips, x="total_bill", y="tip", x_bins=10)
plt.show()

Groups data along the x-axis into bins, showing average y-values for each bin. Useful for very large datasets or when data are not evenly distributed.


seaborn reg plot binned example





Weighted regression (x_estimator)

import seaborn as sns
import matplotlib.pyplot as plt
import numpy as np

tips = sns.load_dataset("tips")

sns.regplot(data=tips, x="total_bill", y="tip", x_estimator=np.mean)
plt.show()

Aggregates y values within x bins (using mean, median, etc.) before fitting the line.


seaborn reg plot x estimator example





Customise colors and markers

import seaborn as sns
import matplotlib.pyplot as plt

tips = sns.load_dataset("tips")

sns.regplot(
    data=tips,
    x="total_bill",
    y="tip",
    color="teal",
    marker="x",
    line_kws={"color": "orange"}
)
plt.show()

Marker and line customised separately.


seaborn reg plot style sep example





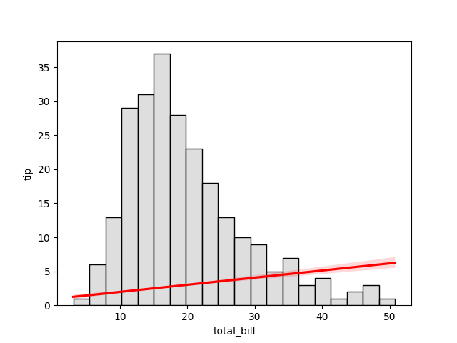
Combine with other plots

Example — regression line on top of a histogram of x:

import seaborn as sns
import matplotlib.pyplot as plt

tips = sns.load_dataset("tips")

sns.histplot(data=tips, x="total_bill", bins=20, color="lightgray")
sns.regplot(data=tips, x="total_bill", y="tip", scatter=False, color="red")
plt.show()

Regression line overlays a histogram background.


seaborn reg plot with histogram example

Products from our shop

Docker Cheat Sheet - Print at Home Designs

Docker Cheat Sheet - Print at Home Designs

Docker Cheat Sheet Mouse Mat

Docker Cheat Sheet Mouse Mat

Docker Cheat Sheet Travel Mug

Docker Cheat Sheet Travel Mug

Docker Cheat Sheet Mug

Docker Cheat Sheet Mug

Vim Cheat Sheet - Print at Home Designs

Vim Cheat Sheet - Print at Home Designs

Vim Cheat Sheet Mouse Mat

Vim Cheat Sheet Mouse Mat

Vim Cheat Sheet Travel Mug

Vim Cheat Sheet Travel Mug

Vim Cheat Sheet Mug

Vim Cheat Sheet Mug

SimpleSteps.guide branded Travel Mug

SimpleSteps.guide branded Travel Mug

Developer Excuse Javascript - Travel Mug

Developer Excuse Javascript - Travel Mug

Developer Excuse Javascript Embroidered T-Shirt - Dark

Developer Excuse Javascript Embroidered T-Shirt - Dark

Developer Excuse Javascript Embroidered T-Shirt - Light

Developer Excuse Javascript Embroidered T-Shirt - Light

Developer Excuse Javascript Mug - White

Developer Excuse Javascript Mug - White

Developer Excuse Javascript Mug - Black

Developer Excuse Javascript Mug - Black

SimpleSteps.guide branded stainless steel water bottle

SimpleSteps.guide branded stainless steel water bottle

Developer Excuse Javascript Hoodie - Light

Developer Excuse Javascript Hoodie - Light

Developer Excuse Javascript Hoodie - Dark

Developer Excuse Javascript Hoodie - Dark

© 2025 SimpleSteps.guide
AboutFAQPoliciesContact